春满四合院

就业信息
比亚迪股份有限公司2023届 春满四合院 专场招聘会

点击量:161 日期:2022/09/20 作者: 编辑:jbchen

一、集团简介

l 成立于19952月,截至2021年底拥有员工约29万人。

l 总部驻地:广东省深圳市

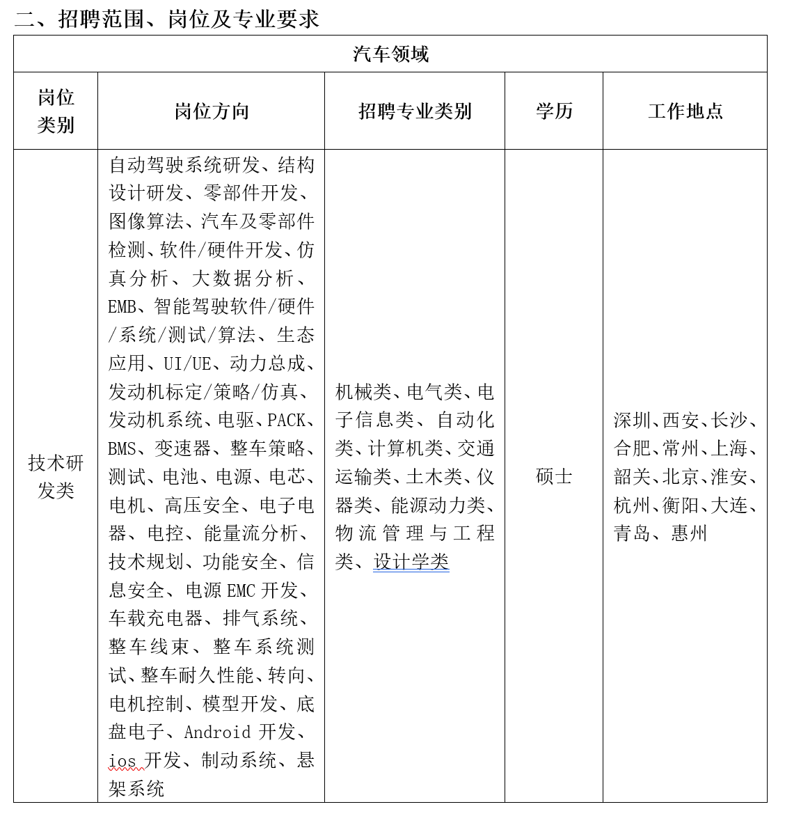
l 业务覆盖:横跨汽车、轨道交通、新能源和电子四大产业。

l 行业地位:二十七年来、比亚迪通过强有力的市场布局、坚定推动全球可持续发展的战略举措、赢得了“扎耶德未来能源奖”、“联合国能源特别奖”以及《财富》杂志“改变世界的公司”等系列赞誉。比亚迪肩负高度的责任感和使命感、构建“电动车治污、云轨云巴治堵”的绿色大交通体系、助力实现双碳目标。截至20226月底、比亚迪在全球已累计申请专利3.7万项、授权专利2.5万项。

四、招聘方式及时间

时间:2022925日晚20

方式:腾讯会议,会议号为:655-139-162 会议密码见微信群通知。